2024年10月10日
水凝胶纤维具有水凝胶的性能特点以及纤维的结构优势,受到研究者的广泛关注。兼容各种传统加工策略的水凝胶纤维可以有效构建一维、二维、三维产品,在生物医用领域具有极大的应用前景。然而,由于水凝胶的三维网络结构特性及较弱的力学性能,无法通过机械牵伸的方法制备小直径的水凝胶纤维,这极大限制了水凝胶纤维的应用研究。因此,亟需一种高效且适用范围广的方法,用于规模化制备直径可控、力学性能优异的水凝胶纤维。

近期,江南大学与上海肺科医院团队合作设计了一种流体动力牵伸纺丝平台(HDSP),用于规模化制备直径可控的水凝胶纤维。通过调节纤维与流体涡旋之间的速度差,HDSP能将不同的水凝胶体系加工成直径可控(15~500μm之间)的水凝胶纤维。而且,该纺丝平台具备工业化生产潜力、高效的牵伸能力、显著的载药活性以及后续产品加工兼容性好等特点。
在自然界中,水涡能够使物体沿着特定方向旋转,这与物体和水流之间的曳力有关。因此,通过调节流体涡旋与纤维之间的速度差,改变两者之间的曳力,从而有效调控水凝胶纤维的直径。HDSP能够连续制备直径均匀的水凝胶,搭载多通道喷丝装置的HDSP为水凝胶纤维的工业化生产提供了可行的解决方案。基于水凝胶纤维的成形机理与微观结构,能够有效负载疏水性药物和亲水性药物。

HDSP制备直径可控的水凝胶纤维
为了验证HDSP的广泛适应性,研究人员分别制备了海藻酸钙、壳聚糖与聚丙烯腈3种体系的纤维。结果表明,HDSP柔和高效的牵伸力能够显著减小纤维直径;此外,还可构建水凝胶纱线、纤维束、非织造布、编织布与纤维支架等。水凝胶纤维的直径决定了后续产品的微观结构,随着纤维直径的增大,水凝胶非织造布的孔径增大,纤维之间黏结松散。

HDSP的广泛适应性应用
随后,研究人员结合高效简便的HDSP与湿法成网技术构建了水凝胶基非织造材料(HNs)伤口敷料。通过丝素蛋白网络焊接机制增强了HNs的力学性能,且HNs表现出优异的湿度管理能力与细菌阻隔性能。

HDSP与湿法成网技术构建伤口敷料及性能表征
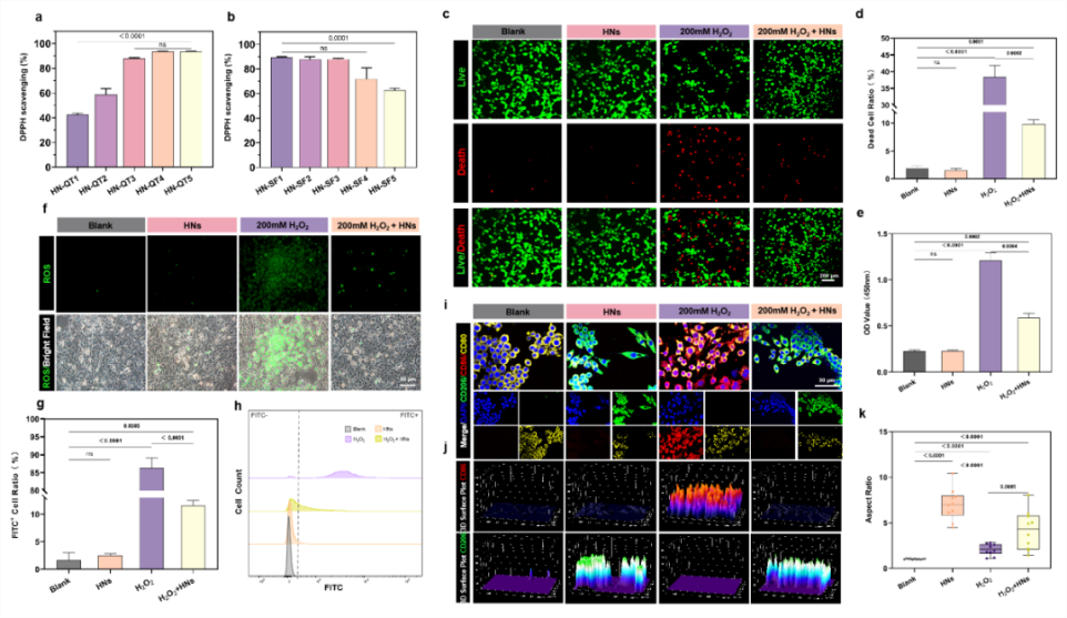
HNs优异的亲水性能与丰富的钙离子使其具有卓越的止血能力。通过H2O2刺激细胞产生氧化应激进一步评价HNs的抗氧化活性。结果表明,HNs能够通过清除活性氧有效调节创面氧化应激;此外,HNs能够调节巨噬细胞表型改善创面微环境,促进伤口愈合。

HNs的抗氧化活性评价结果
研究人员还通过小鼠全层皮肤缺损模型验证了HNs作为伤口敷料在调控氧化应激、防止伤口发炎与促进伤口愈合等方面的显著效果。结果表明,同时添加槲皮素与丝素蛋白的HNs治疗组皮肤组织的再生速度明显快于其他治疗组。
该研究成果以“Vortex-inspired Hydrodynamic Drafting Spinning Platform for Large-scale Preparation of Hydrogel Fibers”为题发表在Advanced Fiber Materials上。
(来源:Advanced Fiber Materials)
※ 有关作品版权事宜请联系:010-84463638转8850 电子邮箱:info#texleader.com.cn
bet伟德娱乐手机版官方微信

© 2025 伟德的真网址 版权所有
京ICP备10009259号-3
京公网安备 11010502045125号