2024年9月4日
术后粘连(POA)已成为一个常见但具有挑战性的临床问题。目前,大多数有关防粘连功能的研究主要是通过充当物理屏障或抑制蛋白质吸收来实现。然而,由于各种软组织的生理环境各不相同,影响粘连形成的因素也复杂多样,从单一角度防止不同软组织的 POA 仍然很困难。因此,开发一种能够从多个角度防止粘连的多功能防粘连膜,对不同软组织的防粘连和修复材料具有重要意义。
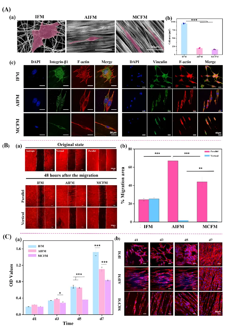
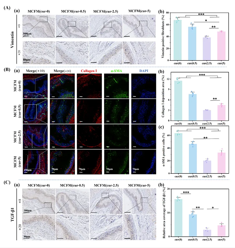
近期,北京航空航天大学樊瑜波教授和李晓明教授在Advanced Functional Materials上发表研究文章《构建负载姜黄素的PLLA/PCL微纳共轭纤维膜从多个角度协同防止术后粘连》。基于同一接收转速下微米纤维和纳米纤维取向度不一致的原理,利用共轭混纺技术构建了负载姜黄素(cur)的聚乳酸-聚己内酯微纳共轭纤维膜(poly-L-lactic acid-poly (caprolactone) micro-nano conjugated fibrous membrane, PAPC MCFM)。其中,低取向的聚己内酯(PCL)纳米纤维((118±12 )nm)贯穿于高度取向的聚乳酸(PLLA)微米纤维((2.0±0.3) μm)之间,对微米纤维在垂直取向的方向上起到了约束和固定的作用。相比PAPC取向纤维膜(anisotropic fibrous membrane,AIFM),PAPC MCFM 不仅显著提高了机械性能,其垂直微米纤维取向方向上的弹性模量和拉伸强度分别提高了4.5倍和13.0倍。还进一步增强了AIFM的“接触引导效应”,即通过抑制整合素β1激活,纽蛋白表达和黏着斑(FA)形成,以及YAP的核定位激活来抑制成纤维细胞的粘附、增殖和分化成肌成纤维细胞。此外,负载2.5 mg/mL姜黄素的 PAPC MCFM还能通过提供抗炎、抗氧化和抗菌功能,并通过减少转化生长因子-β 1(TGF-β1)表达抑制纤维化来进一步预防 POA,在大鼠腹腔和兔硬脑膜下腔中能有效预防术后粘连的发生。


PAPC MCFM的制备与表征

PAPC IFM、AIFM 和 MCFM的力学性能分析

成纤维细胞在PAPC IFM、AIFM 和 MCFM表面的粘附、迁移和增殖

成纤维细胞在PAPC IFM、AIFM 和 MCFM表面向肌成纤维细胞的分化

PAPC MCFMs(cur)的体内抗纤维化能力

PAPC MCFM(cur)预防POA的机制
(来源:高分子科学前沿)
※ 有关作品版权事宜请联系:010-84463638转8850 电子邮箱:info#texleader.com.cn
bet伟德娱乐手机版官方微信

© 2025 伟德的真网址 版权所有
京ICP备10009259号-3
京公网安备 11010502045125号