2021年11月10日
何为智能制造?
《智能制造发展规划(2016—2020年)》提出,智能制造是基于新一代信息通信技术与先进制造技术深度融合,贯穿于设计、生产、管理、服务等制造活动的各个环节,具有自感知、自学习、自决策、自执行、自适应等功能的新型生产方式。根据不同的发展阶段,可以将智能制造分为3种基本范式:第1种基本范式——数字化制造;第2种基本范式——数字化网络化制造;第3种基本范式——数字化网络化智能化制造,也称为新一代智能制造。

李培根、高亮编著的《智能制造概论》给出了智能制造的极简定义,即把机器智能融合于制造的各种活动中,以满足企业相应的目标。其中,机器智能是人类智慧的凝结、延伸和扩展,总体上并未超越人类智慧,但某些单元智能强度已远超人的能力。智能制造的本质就是利用物联网、大数据、人工智能等先进技术认识制造系统的整体联系,并控制和驾驭系统中的不确定性、非结构化和非固定模式问题以达到更高的目标。
习近平总书记在中共中央政治局第三十四次集体学习时强调,要站在统筹中华民族伟大复兴战略全局和世界百年未有之大变局的高度,统筹国内国际两个大局、发展安全两件大事,充分发挥海量数据和丰富应用场景优势,促进数字技术与实体经济深度融合,赋能传统产业转型升级,催生新产业新业态新模式,不断做强做优做大我国数字经济。

可见,加快发展智能制造,不仅是培育我国经济增长新动能的必由之路,还是抢占未来经济和科技发展制高点的战略选择,对于推动我国制造业供给侧结构性改革,打造我国制造业竞争新优势,实现制造强国具有重要战略意义。
纺织产业智能制造发展现状
纺织产业的智能制造不仅包括以计算机数字控制为代表的数字化技术贯穿产品全生命周期,而且要重点突破实现泛在感知和互联条件下的网络化制造(互联网+制造),并在此基础上继续补课和完善,直接利用互联网、大数据、人工智能等最新技术,走数字化网络化智能化制造(即新一代智能制造)的发展新路。

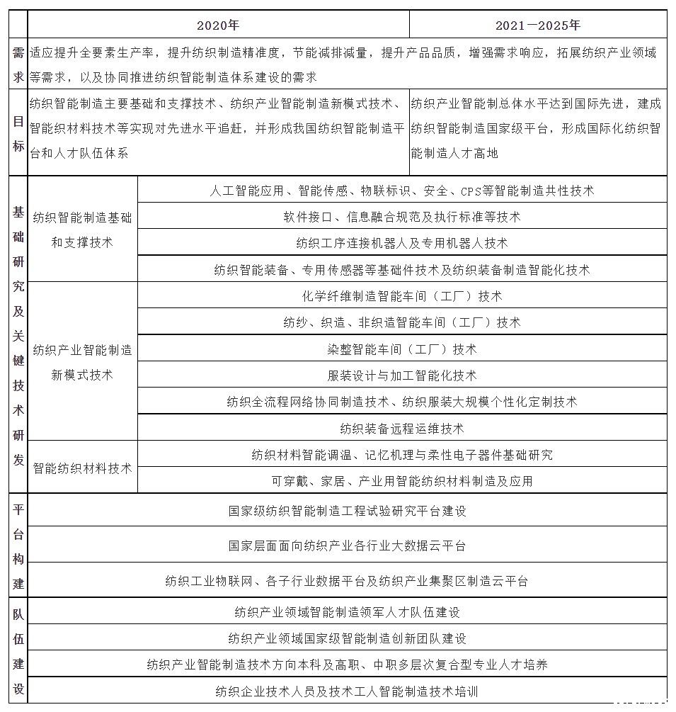
针对纺织产业智能制造技术,中国工程院将其分为智能制造新模式、智能纺织装备及共性技术和标准、智能纺织材料三大领域,以及化纤制造智能车间(工厂)、纺织加工智能车间(工厂)(含纺纱、机织、针织、非织造)、染整智能车间(工厂)、服装设计与加工智能化、纺织个性化定制和网络协同制造及装备远程运维、典型智能纺织装备、纺织智能制造标准及共性技术、智能纺织材料等8个方面,并提出了纺织产业领域智能制造基本范式,即基于HCPS(人-信息-物理系统)的纺织产业智能制造体系,以及基于工业大数据的纺织产业数字化管控体系。
纺织智能制造标准体系结构
近年来,随着互联网、大数据、云计算、人工智能、虚拟与增强现实、工业物联网、工业机器人等技术加速创新与融入,我国纺织产业制造技术从自动化、数字化向智能化方向发展已经起步,并且在共性技术、智能制造车间示范、数字化智能化纺织装备和工艺、纺织服务制造及网络协同制造、智能纺织材料等领域取得了一定进展。

“十三五”期间,化纤、纺纱、印染、服装、家纺等智能化生产线建设取得明显成效,棉纺梳并联合机、高性能特种编织装备、全自动电脑针织横机等一批关键单机、装备实现突破。化纤智能示范工厂和智能车间实现了送配切片、卷绕自动落丝、在线检测、自动包装、智能仓储等全流程自动化生产;棉纺新一代数控技术广泛应用,新建了多条自动化、数字化纺纱生产线,减少用工至万锭15人;印染自动化和数字化不断升级,筒子纱数字化自动染色向智能化工厂方向发展;服装智能制造发展速度明显加快,已初步形成了包含测体、设计、试衣、加工的自动化生产流程及检验、储运、信息追溯、门店管理等在内的信息化集成管理体系,大规模个性化定制整体解决方案日趋成熟,涌现出一批先进的服装大规模个性化定制智能化系统平台;家纺床品、毛巾、窗帘自动化生产线超过300条,生产效率和品质得到显著提升。

虽然我国已经开始在纺织产业领域推进智能制造,并取得了一定的成效,但目前总体上还处于“工业2.0”与“工业3.0”交汇,并向“工业4.0”发展的阶段,与发达国家相比,智能制造水平差距仍然相当大。多数纺织企业的传统工业思维有待突破、纺织人才队伍和科技资源薄弱、纺织智能制造研发投入不足、纺织智能制造软硬件基础能力弱、跨领域协同不够等,仍制约着我国纺织产业领域智能制造的快速发展。
未来发展趋势
纺织产业是我国国民经济与社会发展的支柱产业,解决民生与美化生活的基础产业,国际合作和融合发展的优势产业。面对汹涌而至的新工业革命和发达国家先进制造技术、“再工业化”发展浪潮,长期依靠要素驱动,在资源比较优势基础上快速发展壮大,产业规模世界第一的我国纺织产业,既拥有多年积累的产业优势,也面临制造业发展新模式和先进制造技术新环境下,可持续发展和高端发展的新挑战和新机遇。
《纺织行业“十四五”发展纲要》指出,“十四五”期间要继续推进新一代信息技术与纺织工业的深度融合,加快行业数字化转型。以大幅提升生产效率及生产方式精细化、柔性化、智能化水平为目标,基于5G、人工智能和数字孪生等信息技术,以纺织成套装备研发为重点,加快发展纺织领域智能制造系统集成商,推进装备、软件、信息技术协同创新,以纺织装备数字化和信息互联互通为基础实施纺织行业智能制造重点工程。

“十四五”期间,行业将打造一批工业互联网平台,形成重点领域示范智能车间/工厂,主要设备和工业软件实现自主研发;大规模个性化定制产品占同类产品达到20%,培育40个以上行业智能制造系统解决方案供应商;两化融合发展水平指数大于60%。
中国工程院提出我国纺织产业智能制造技术总体发展路径
面对快速发展的世界新工业革命潮流,未来5~10年,智能制造将引领我国纺织产业由劳动密集型、资源消耗型向技术密集型转变,由制造向创造、速度向质量、产品向品牌转变,进一步推进行业“科技、时尚、绿色”的高质量发展。
(来源:bet伟德娱乐手机版官微)
※ 有关作品版权事宜请联系:010-84463638转8850 电子邮箱:info#texleader.com.cn
bet伟德娱乐手机版官方微信

© 2025 伟德的真网址 版权所有
京ICP备10009259号-3
京公网安备 11010502045125号